內蒙古慶華集團騰格里煤化公司順利通過國家高新技術企業認定

來源: 內蒙古集團
編輯: 孫亞龍
發布時間: 2025-12-10
訪問量: 504

be2b9a3e-d57b-11f0-afac-fea6c39cc3af.png 

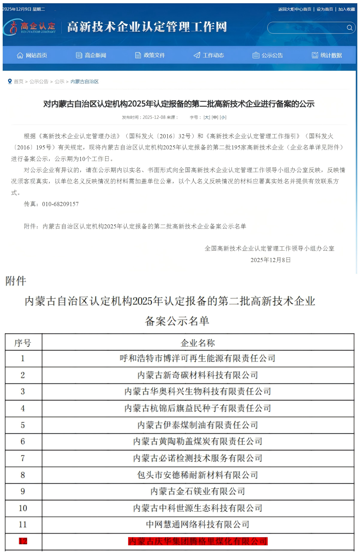
中國慶華內蒙古消息(包魯爾)12月8日,根據全國高新技術企業認定管理工作領導小組辦公室發布《關于對內蒙古自治區2025年認定報備的高新技術企業進行備案的公示》,內蒙古慶華集團騰格里煤化有限公司順利通過國家高新技術企業認定。

國家高新技術企業是指在國家重點支持的高新技術領域內,持續進行研究開發與技術成果轉化,形成企業核心自主知識產權,且具有技術先進、研發能力強、經營成長性好、市場前景廣闊的企業。該稱號的認定,是國家為激勵企業自主創新、增強核心功能、提升核心競爭力而實施的一項關鍵政策,是對企業知識產權、科技成果轉化、高新收入占比、研發組織管理水平、經濟發展成長性和人才結構等多項指標的綜合評估和認定,是衡量企業科技創新實力和活力的重要體現,是中國高科技企業最權威的榮譽之一。

此次成功認定,標志著騰格里煤化有限公司在科技創新能力、科技成果轉化、研發組織管理及核心知識產權等方面獲得國家權威認可,是騰格里煤化有限公司堅持“科技賦能、綠色轉型、創新驅動”發展戰略的重要里程碑,也是推動傳統煤化工向高端化、智能化、綠色化升級的關鍵成果。獲得“國家高新技術企業”資質,將為騰格里煤化有限公司在稅收優惠、項目申報、人才引進、品牌提升等方面帶來顯著優勢,為后續申報國家級、自治區級科研平臺、爭取政策支持奠定堅實基礎。